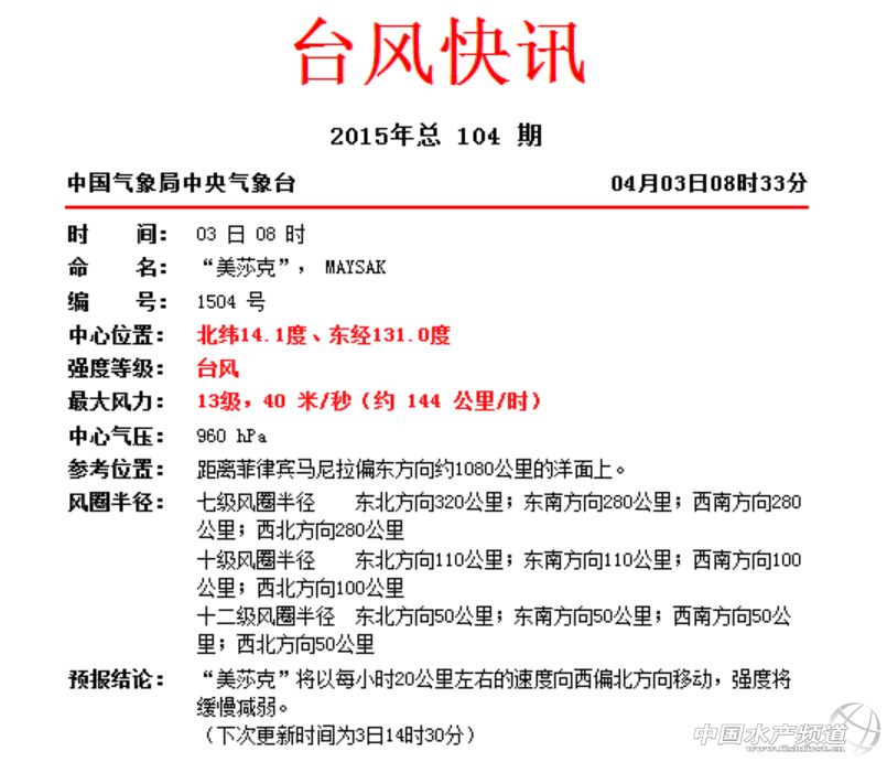
國際空間站宇航員拍攝超強臺風“美莎克” 據英國《每日郵報》4月1日報道,3月31日,國際空間站的宇航員Samantha Cristoforetti拍到超強臺風“美莎克”。今年第4號臺風“美莎克”的中心于31日下午5點鐘位于菲律賓馬尼拉東偏南方大約2190公里的西北太平洋洋面上,中心附近最大風力有17級以上。 預計,“美莎克”將以每小時20公里左右的速度繼續向西偏北方向移動,強度將緩慢減弱,并逐漸向菲律賓呂宋島東部一帶沿海靠近。 今年第4號臺風“美莎克”(強臺風級)的中心今天(3日)早晨5點鐘位于菲律賓馬尼拉偏東方約1150公里的西北太平洋洋面上,就是北緯13.9度、東經131.6度,中心附近最大風力有14級(45米/秒),中心最低氣壓為950百帕,七級風圈半徑240-320公里,十級風圈半徑110-130公里,十二級風圈半徑70公里。 預計,“美莎克”將以每小時20公里左右的速度繼續向西偏北方向移動,強度繼續緩慢減弱,并逐漸向菲律賓呂宋島東部一帶沿海靠近。未來兩天,“美莎克”對我國海域無影響。 今年第4號臺風“美莎克”未來120小時路徑概率預報圖 據@中國氣象愛好者:中央氣象臺認定美莎克為17級超強臺風!美莎克已成為1951年以來北半球3月份的最強臺風。它體型勻稱,臺風眼渾圓深邃,顏值非常高。它會在一星期后影響我國粵閩臺一帶,此時它已巨幅減弱,利大于弊,在創造紀錄的同時很可能緩解臺灣旱情! 美莎克即將快速減弱,有可能在6-7號以熱帶低壓或低壓區的強度登陸或影響我國,風力不足6級。盡管如此,廣東福建會吃到歷史上最早的臺風雨,美莎克也將成為史上最早影響我國的臺風之一。 |

| 重點推薦 |
| |
免責聲明:
1、凡本網注明“來源:水產前沿網”的所有作品,均為水產前沿網合法擁有版權或有權使用的作品,未經本網授權不得轉載、摘編或利用其它方式使用上述作品。已經本網授權使用作品的,應在授權范圍內使用,并注明“來源:水產前沿網”。違反上述聲明者,本網將追究其相關法律責任。
2、凡本網注明“來源:XXX(非水產前沿網)”的作品,均轉載自其它媒體,轉載目的在于傳遞更多信息,并不代表本網贊同其觀點和對其真實性負責。
3、如本網轉載涉及版權等問題,請作者在15天內來電或來函與水產前沿網聯系。聯系方式:020-85595682。
