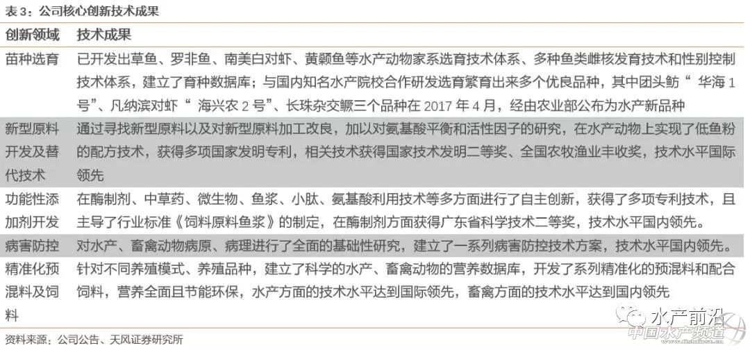
中國水產頻道獨家報道, 我們為何看好海大集團? 1、從產業角度。行業成長空間并不等同于企業的成長空間。隨著市場的飽和,以成本控制為核心追求產品性價比的模式以及以服務為核心賦予同質化飼料產品以差異化的服務模式,推動飼料產業已經進入市場集中度持續提升的階段。在這一過程中,龍頭企業的優勢將越發顯著,強者恒強。 2、從公司角度。打造卓越產品力,多品類擴張穩步推進!海大集團從水產料的后進入者實現后來居上,在早已白熱化至微利的禽料市場站穩腳跟殺出一片天,支撐公司成長壯大的是公司對行業發展趨勢的準確判斷以及公司多年錘煉出來的卓越產品力,這也是公司最核心的基因與競爭力。 3、從業績角度。2018年,公司各業務線仍保持良好發展勢頭。水產料延續高盈利(環保支撐魚價帶動淡水魚料銷售+消費升級下開拓高端魚料市場)、豬料厚積薄發開始發力(銷量快速增長)、禽料恢復性增長(單噸盈利回升)。 摘要 1、卓越產品力是公司的競爭力根基:近年來,公司ROE水平一直在同行中保持領先地位,這主要是基于公司長期努力打造出來的卓越產品力。公司通過動物營養和原料利用的研發能力、飼料產品的配方技術能力、原材料采購能力、高效的內部運營能力等各項專業能力和“四位一體”快速聯動機制共同打造了卓越的產品力,這是公司為何能在水產料、禽料等產品上,屢屢以市場后進入者的身份挑戰既有產業格局并獲得成功的根本原因。 2、2018年景氣持續,盈利增長有保證:水產料量利齊升+豬料放量+禽料盈利改善! 1)水產料:2018,景氣延續,量利齊升!首先,由于沿江、沿湖網箱養殖政策的收緊,2018年產業增量有限,魚價有望維持高位。這一方面,將推動農戶增加飼料投喂量,助推水產飼料銷量提升。另一方面,高魚價不僅使得顆粒料毛利可維持,而且能夠使得加快生長速度的普通膨化料的需求進一步提升,帶動公司水產飼料銷量結構的改善。其次,受益于消費升級帶來的高端魚需求增加帶來的高端膨化料市場增長,特種魚料市場將成為公司水產飼料重要業績增長點。憑借公司在研發、運營、產品等方面的積累,公司較行業內現存的中小飼料廠有顯著競爭優勢。 2)豬料:厚積薄發,進入放量增長期。豬飼料是公司未來三年的發展重點。公司將以中大豬配合料為主要市場突破口,通過銷量增長提升市場知名度,激發配合料放量,提升市場影響力。與此同時,公司還將通過對豬場服務隊伍的打磨與建設,復制水產料板塊的“產品+服務“模式,建立飼料、疫苗、獸藥為一體的全方位豬場服務體系,為2年后發力高毛利的前端料市場蓄力!我們預計,2018年豬飼料銷量有望增長100萬噸至265萬噸。 3)禽料盈利受益禽養殖盈利改善。2017年禽產業鏈的低迷使得公司禽料業務銷量及單噸盈利均受到不利影響。隨著禽養殖景氣的回升,2018年,公司禽料業務有望逐步恢復,我們預計,公司禽飼料單噸凈利有望由2017年22元/噸提升至40元/噸。 我們預計,2018年,公司飼料銷量達到千萬噸量級,其中,水產料、豬料、禽料分別為304萬噸(增長超20%)、265萬噸(增長超60%)、500萬噸(增長超10%)。 3、投資建議:我們預計,2017-2019年,公司凈利潤為12.02/15.77/19.64億元,同比增長40.48%/31.19%/24.55%,對應EPS分別為0.76/1.00/1.24元/股。給予18年估值30倍,目標價30元,維持買入評級。 風險提示:自然災害帶來水產養殖波動風險;政策風險;戰略合作項目推進不達預期。 正文 01 高速增長的飼料產業龍頭 1.1.飼料業務是公司的核心業務 海大集團成立于2003年,最早可以追溯到1998年成立的廣州海大飼料公司,集團于2009年在深交所上市。建立初期,公司的主營業務為水產飼料,目前主要有飼料、水產種苗、動保、生豬養殖、原料貿易幾大核心業務板塊。公司已發展成為農牧行業增速、技術和服務領先的大型綜合性飼料企業,根據飼料工業協會數據,飼料銷量居全國前三、全球前十,其中水產飼料位于行業前列,水產預混料連續多年保持國內銷量第一,優質魚蝦等水產動物苗種和水產動保都處于行業技術領先和規模領先地位。 公司營業收入和業績近年來穩步高速增長。2016年由于國內遭受特大洪災,飼料行業整體受到較大沖擊,公司營業收入和凈利潤的增速略有下降,但也保持了6.33%的營業收入增長率和9.72%的凈利潤增長率。2017年前三季度,受益于水產料產業景氣,公司業績重回高速上升通道,營業收入和凈利潤的增速顯著回升,實現營業收入265.02億元,同比增長32.69%,凈利潤11.49億元,同比增長30.61%。公司近年來保持了較高的盈利水平,2016年毛利率為9.42%,ROE15.15%。飼料特別是水產飼料銷量的穩步增長推動了公司營業收入和業績的增長,2016年公司共銷售飼料733.43萬噸,2017年上半年實現飼料銷量370萬噸,同比增長14.55%,水產飼料銷量同比增長18.33%。 從收入結構來看,飼料業務是公司主要的收入來源。2016年實現收入217億元,占比79.73%,2017年上半年實現收入112.52億元,占比77.43%。公司的貿易業務分別在2015、2016年貢獻了15.68%、18.95%的營業收入,主要為玉米、高粱等大宗農產品的采購及銷售,公司圍繞農產品采購形成了規模采購優勢、價格風險管理優勢,為公司業務發展增加了一個新亮點。 從毛利結構看,飼料業務貢獻了最主要的毛利來源。2016年,飼料業務實現毛利約21億元,占比82.07%,農產品銷售和微生態制劑分別貢獻了1.8億和1.37億元的毛利,分別占比7.02%和5.34%,養殖和動保業務逐漸成為公司重要利潤增長點。 1.2.股權結構穩定,員工持股助力公司發展 目前公司第一大股東廣州市海灝投資有限公司持有公司57.78%的股權,董事長薛華先生為公司的實際控制人,通過海灝投資間接持有公司22.97%的股份,股權結構較為集中。 同時,公司積極推進股權激勵計劃和員工持股計劃,構建公司發展共同體,助力公司長期發展。2017年3月公司面向對公司整體業績和中長期發展具有重要作用的公司核心人員,包括董事、監事、高級管理人員和其他核心成員的員工持股計劃完成,持股計劃將核心團隊員工的利益與公司未來的增速掛鉤,激勵完善將推動公司加速發展。 02 產品力的構建是公司核心競爭力 2.1.產品線完善,差異化助推產品力提升 卓越的產品力是公司的核心競爭力,是推動公司持續穩定增長的主要動力。公司以水產飼料起步,積累較久且優勢突出,2006年開始進軍禽料市場,2010年開始布局豬料市場,發展迅速。公司目前全面投資生產畜禽飼料、水產飼料、預混料等全系列的飼料產品,產品線齊全,產品組合和區域布局特點使公司抗風險能力較強。 公司持續在推動產品升級、尋求產品差異化上努力創新。公司一方面通過加大研發投入積極推出高毛利的功能性飼料和特種飼料,推動產品升級,拉開與競爭對手的差異;另一方面利用配方優勢有效降低原有產品的生產成本。高端產品在高定價的同時,追求動物成活率、生長效果和生長效率的明顯優勢,品牌效應突出;中端產品在保證領先的生產效能基礎上,貼近于競爭對手產品定價,追求突出的產品性價比。同時,公司將種苗、動保、服務結合起來,轉型養殖方案解決商,以“產品力提升”搶占市場的模式取代以往的“服務帶動銷售”模式。 構建在卓越產品力基礎上的產業競爭力,是公司ROE高于同行的主要原因。 2.2.內部各項專業能力打造公司突出的產品力 公司通過動物營養和原料利用的研發能力、飼料產品的配方技術能力、原材料采購能力、高效的內部運營能力等各項專業能力和“四位一體”快速聯動機制共同打造了公司卓越的產品力。 1、動物營養的研究和配方技術能力是產品升級和降低成本的主要推動力。公司擁有近千人的研發團隊,其中博士及碩士研究生200余人,建立了院士專家工作站,建立番禺節能科技園博士后科研工作站分站出站博士后8名、在站6名。每年投入約2億資金進行研發,專注于動物營養需求、飼料配置技術、物種家系選育、健康養殖模式等研發,研發支出在同行業公司中位于前列。通過十多年持續的研發積累,已經建立龐大的動物營養需求數據庫,儲備多種原材料配方技術,每年有1000多組對比實驗結果補充到動物核心營養需求和原料利用數據庫中,以將技術轉化為生產力。因此,公司產品配方組織和持續優化能力強,應變能力強,能在原材料價格波動時快速調整配方,獲得成本競爭優勢。 公司以“科技興農,改變農村現狀”為使命,堅持自主創新,每年開展自主研發實驗近千個,在苗種選育、新型原料開發及替代技術、功能性添加劑開發、病害防控、精準化預混料及飼料方面取得了諸多創新成果。截至2016年底,公司共有189個專利,其中發明專利130個、實用新型專利55個、外觀設計專利4個,涉及新型原料的開發利用技術、功能性飼料添加劑的應用技術、水產畜禽節能環保飼料配方及制備方法、水產畜禽動物病害防治方法等領域。長期連續的科研投入和創新研究打造了公司卓越的產品力,促使公司不斷進行產品升級,將技術轉化為生產力,形成了國內一流的企業技術創新體系與核心競爭力。 2、原材料采購能力支撐飼料產品成本優勢。公司從2003年開始采用集中采購模式進行集團的采購管理,2006年建立起了專業化的采購團隊,是行業中最早成功實現集中采購的企業。目前公司的采購模式以總部集中采購為主,以屬地價值原料采購為輔。公司對原材料品種進行劃分,實行大宗品種集中采購和區域性品種本地采購相結合的模式,既保證大宗原材料的規模采購優勢,又力求獲得區域性采購快速應變的本地化優勢。突出的采購能力可以發現眾多原材料采購機會,使飼料產品成本優勢成為可能。 公司采購團隊專業能力突出,團隊年輕化且專業化,行業視角寬廣,信息采集和分析量較大,能夠實時跟蹤、研究、判斷國內外大宗原材料的行情走勢,并利用期貨工具對大宗原材料進行套期保值,以有效控制采購的價格風險和頭寸風險。集中采購規模采購優勢明顯,且因對現貨、期貨、期權等采購工具組合應用經驗豐富,應用方法也較為靈活,遠期采購和風險頭寸管理也有利于公司獲得采購成本優勢。近年公司在滿足內部生產原料需求的同時,將采購優勢向其他同行飼料公司、原料貿易商和規模養殖戶進行延伸,對原料行情判斷的專業能力和集中采購的成本優勢轉化為新的盈利點。 3、高效運營能力是有效組織生產的重要支撐。通過推動SAP、OA等管理軟件落地,公司構建了較強的信息化系統,內部運營工作也逐步走向流程化、標準化和數據化。數據化通過對各分子公司生產數據作對比,找出高效節能的運營方法;流程化、標準化提高了內部的運營可復制性,內部標桿公司運營模式得到快速的推廣,大大提高公司的工作效率。 4、產品力優勢不僅需要以上專業能力的支撐,更重要的是建立“四位一體”快速聯動機制。采購人員能根據配方需求采購有成本優勢的原材料,且當采購人員發現市場上替代性原材料存在低成本采購機會時,將信息及時傳遞給配方人員,配方人員能在產品質量保證的前提下快速調整配方,使用性價比更優的原材料組合;市場服務人員能把市場需求清楚傳遞回配方人員,同時能及時跟蹤反饋配方變動下的養殖情況,以便配方人員根據養殖情況進一步優化配方;內部運營能及時應對配方的調整,保證不同配方下的產品生產。在快速聯動的基礎上,能確保公司產品性價比保持最優狀態,充分體現公司產品力的優勢。 03 飼料業務全面發力 3.1.水產料:景氣延續,結構改善,毛利持續提升 3.1.1.環保限養助推魚價高位,水產料景氣依舊 近年環保治理力度持續加大,2017年環境保護部辦公廳發布了“關于印發《重點流域水污染防治規劃(2016-2020年)》的通知,提出優化水產養殖空間布局,以飲用水水源、水質較好湖庫等敏感區域為重點,科學劃定養殖區,明確限養區和禁養區,拆除超過養殖容量的網箱圍網設施。 此前,市場普遍預期,2017年魚價景氣是由于2016年華中地區的洪災所致。隨著洪災減產影響過去,2018年魚價將顯著回落。但是,從實際情況來看,政策高壓下,各地沿海、湖面的網箱養殖面積被壓縮,養殖量持續減少,養殖產能短期內難以恢復。這使得2017年以來的魚價景氣有望在2018年延續。以草魚為例,根據農業部草魚大宗價數據,目前魚價13元/公斤仍與2017年同期12.8元/公斤基本持平。 相對景氣的魚價,意味著養殖利潤的上升。一方面,將推動農戶增加飼料投喂量,助推水產飼料銷量提升。我們預計,2017-2018年,公司顆粒料、普通膨化料銷量合計約158萬噸、186萬噸。另一方面,高魚價不僅使得顆粒料毛利可維持,而且能夠使得加快生長速度的普通膨化料的需求進一步提升,帶動公司水產飼料銷量結構的改善。我們預計,2018年,公司顆粒料、普通膨化料單噸凈利將維持在140元/噸、320元/噸的高位。 3.1.2.消費升級,高端魚料成增長新亮點 近年來由于消費升級,對營養價值高的特種水產品和高檔水產品的需求不斷上升,促使水產養殖品結構的變化。以淡水魚為例,草魚、鯉魚、鰱魚、鯽魚、鳙魚等傳統家魚的比重逐年下降,其他淡水魚類如鱘魚、鰻鱺、黃顙魚、泥鰍等所占的占比逐年上升。根據2017年漁業統計年鑒數據,2016年草魚、鰱魚、鯉魚、鯽魚、鳙魚等傳統家魚產量增速在4%左右,鱸魚、石斑魚、大黃魚、黃顙魚等特種魚的產量增速多在10%以上。 下游特種水產品的產量增加推動水產飼料產品升級,促使特種水產飼料類的高端膨化料需求擴張。近十年來,我國特種水產配合飼料的產量由2006年的75萬噸增長為2016年的約150萬噸,年平均復合增長率達7.18%,高于水產配合飼料4.70%的年平均復合增長率,并且其占水產配合飼料比重由2006年的6.23%提高到2016年的7.88%。隨著特種水產養殖規模的擴大,特種水產飼料的產量有望加速增長,在水產配合飼料中所占比重進一步提升。我們預計,目前,高端特種水產料市場規模約300萬噸左右,目前仍處于高增長期。 公司在特種水產料領域競爭優勢明顯。高端魚一般屬于肉食性魚,此前其投喂來源主要以捕撈的冰鮮魚為主。但隨著捕撈資源的枯竭、禁捕期逐步拉長,冰鮮魚供應趨于不穩定。而隨著飼料加工技術的發展,目前,高端膨化料已經能夠滿足特種魚的養殖飼喂需求。高端魚的養殖規模相對較小,且存在明顯的集聚效應,由此帶動特種水產飼料布局也具備較顯著的集聚特征。例如,桂花魚養殖集中在一兩個鎮上,由此帶動相應的桂花魚飼料業相對集中。受行業空間較小的限制,一般單一特種魚的飼料企業規模都不大。公司作為國內第一大水產飼料企業,在產品研發、運營管理等方面具備明顯的競爭優勢。通過搶占中小飼料企業的市場,擴大自身市場影響力之后,即可獲得相對穩定的高毛利。因此,是公司未來幾年水產飼料的重點發展方向。 我們預計,2017-2018年,公司高端膨化料銷量約44萬噸、58萬噸、噸凈利在500元及以上。 3.1.3.產品結構優化提升盈利能力,全面養殖服務促進銷量提升 公司水產產品結構持續優化,盈利能力提升。公司從2014年開始重點布局特種料和高檔膨化飼料。2014年,水產飼料中養殖效果突出且毛利較高的膨化魚料、對蝦飼料占公司水產飼料銷量超過45%。2015年,公司高檔膨化飼料在2014年增長45%的基礎上,全年同比增長50%,2016年公司膨化飼料增長近20%,超過水產飼料銷量增長的5%,產品結構優化明顯。2017年上半年,公司對蝦飼料銷量同比增長超過20%,特種高檔膨化飼料銷量同比增長超過40%,毛利率穩定上升。受益于公司水產飼料結構優化,17年上半年飼料銷售毛利率同比上漲兩個百分點,盈利能力得以提升。 隨著高檔水產飼料和特種水產飼料的市場需求擴張,公司在在膨化飼料行業的多年研發積累、市場推廣及品牌沉淀的優勢將得以發揮。目前有十余種高端魚料市場可以開拓,現在每種魚只有兩三家企業在競爭,集中在兩三個鎮上。根據中國飼料工業協會的數據,截止2016年全國涉及特種水產配合飼料產品生產的企業約有600家左右,其中以特種水產配合飼料作為主營業務的不足三成,年產4萬噸以上特種水產配合飼料的企業不足25家。公司將憑借大企業的優勢,每年逐步切入一兩種新增的高端魚料市場,搶占市場份額。占據高市場份額之后,就可以維持較高的利潤水平,盈利空間得以擴大,這是未來幾年水產料利潤增長的主要來源。 全面的養殖技術服務助力公司提高客戶粘度。公司于2006年在行業中率先提出向養殖戶提供全面的技術服務,通過向養殖戶提供“苗種-放養模式-環境控制-疫病防治-飼料-行情信息”等全流程的產品和技術服務支持,確保養殖戶能使用到最先進的養殖技術,從而確保養殖戶養殖成功和盈利。公司近年來有序布局了優質水產動物種苗、水產動保產品等業務,與水產飼料一同形成全產業鏈的布局,一方面更全面地為養殖戶提供綜合服務,促進水產飼料銷量的提升,另一方面為公司培育了較多新的業務增長點和利潤增長點,發揮產業綜合優勢。 公司優質魚蝦等水產動物苗種處于行業技術和規模的領先地位。下屬子集團廣東興農集團有限公司和海興農集團子公司佛山市南海百容水產良種有限公司是專業從事水產種苗的遺傳選育、研發和優質苗種生產及技術推廣的高科技企業,擁有4個大型省級“水產良種場”。公司對多個品種建立了遺傳育種體系,如百容草魚、百容鯽魚、黃顙魚、生魚、加州鱸、羅非魚、南北美對蝦、羅氏蝦等。2017年獲得3個國家水產新品種。公司在華南、華中、華北、東北、海南、江浙等水產養殖重點區域建立了50多個苗種基地,擁有68000立方的蝦苗育苗水體和上萬畝魚苗繁育水體,年銷售種苗近300億尾。 總之,環保高壓使得2018年魚價有望保持高位以及消費升級帶來的高端魚料需求持續增長,水產飼料行業景氣有望延續。公司水產料不僅將延續此前的穩步高增長勢頭,還將帶來公司毛利結構的改善。 預計,2017-2018年,公司水產料銷量分別為250萬噸、304萬噸,實現凈利潤約8.5億、10.5億元。 3.2.豬飼料:進入全面推進期,預計銷量快速增長 豬飼料是公司未來3-5年的戰略發展產業。隨著養殖規;陌l展,豬飼料產業正在產生深刻變革。不同的養殖規模,對于豬飼料的需求并不一致。根據核心產品來劃分,目前,國內豬飼料市場可以分為兩種模式: 其一為雙胞胎模式:以中大豬配合料為核心產品,面向中小散戶,比拼產品性價比,核心是成本控制力。 其二為大北農模式:以前端料為核心產品,面向中小規模養殖場,比拼豬場服務能力,核心是團隊執行力。 公司針對兩類目標客戶制定了相應的發展戰略,設立兩個團隊分別運營:我們認為,未來兩年內,公司將以中大豬配合料為主要市場突破口,通過銷量增長提升市場知名度,激發配合料放量,提升市場影響力。在這期間,通過對豬場服務隊伍的打磨與建設,復制水產料板塊的“產品+服務“模式,建立飼料、疫苗、獸藥為一體的全方位豬場服務體系,根據2018年1月25日投資者活動記錄,公司前端料在2018年及后續會有較為快速發展,我們預計2020年將重點發力高毛利的前端料市場! 根據公司官網,2017年豬料業務初試啼聲,實現銷量160多萬噸;2018年開始,公司豬飼料進入全面推進期:3月7日,海大集團正式成了豬料委員會,由薛華董事長親自掛帥。豬料委員會是集團成立的第一個業務線委員會,為豬料業務板塊的全面推進提供了組織機構、職能協同上的有力保障。 3.2.1.短期:推動配合料快速上量,提高市占率 短期內,配合料市場是當前我國生豬養殖仍以散戶為主的結構下實現銷售上量的重要突破口。 盡管我國生豬養殖市場不斷走向規;、集中化,年出欄量較小的散戶仍然占到養殖行業的絕大部分。據中國畜牧業年鑒數據顯示,2015年年出欄量500頭以下的養豬場占養豬場總數的99.43%,這部分散戶的需求仍以配合料為主。根據我們的測算,這一部分散戶當前的出欄規模在30%左右,未來幾年也不會快速消失,市場在短期內仍然有大量的配合料需求。 因此短期內,在豬場服務體系尚未建成的當下,公司將立足于大企業成本控制和團隊執行上的優勢:樹立產品性價比,同時發力經銷商渠道,抓住散戶市場,以中大豬配合料為主力產品率先實現豬料業務的快速上量,形成一定的規模優勢,提升市場影響力。 從2016年開始,公司在保持華南區域優勢下,大力開拓華中、華北、北方市場新區域,聚焦于廣東、廣西、湖北、山東等少數重點養殖省份做銷售布局,增加豬飼料銷量,實現豬料增長超過15%。17年華中新市場成為銷量的主力軍,并且公司在江西、安徽、湖南等地布局的產能逐漸釋放。 2018年以量增為主要任務。隨著各地產能的投放,銷量預計增長100萬噸,達到265萬噸左右。按權益計算,新增70多萬噸。其中,大信新增20萬噸;華中(湖南投產3個飼料廠,江西2個、安徽1個、重慶2個)30萬噸;華南(主要是廣西)10萬噸;越南(新建2個廠)5-8萬噸;再加上公司在東北、西北、華北等地投資持股70%-80%股份的飼料廠投產,預計還會有20-30萬噸增長。毛利:由于豬價的下跌以及玉米、豆粕等原料價格的回升,預計今年豬飼料單噸凈利下降15元/噸至85元/噸。 3.2.2.長期:打造豬場一體化服務體系,前端料業務蓄勢待發 前端料市場毛利高,對飼料專業性及附加服務要求高,是公司未來發展的方向。長期來看,隨著環保政策的收緊,生豬養殖規;l展仍是趨勢,下游養殖行業的變革提高了對于豬飼料的專業要求和服務要求。目前公司的前端料銷量占比仍然較小,2017年公司前端料銷量預計約20萬噸,占豬料總銷量(估計165萬噸)的比重只有12%。但是公司有專業化的飼料研發團隊、出色的配方技術能力以及經驗豐富的服務團隊,有望復制水產料、禽料的成功經驗。以高水平的“產品+服務”模式進軍規模化養殖場。 2017年7月,公司首個內部主場實訓基地在高州市三和牧業有限公司成立,旨在為公司培育更多優秀的豬飼料營銷員和養豬人才。2017年9月,公司以自有資金2.99億元收購山東大信集團股份有限公司60%的股權。大信集團主營豬飼料的研發、生產和銷售,其所有產品均為自主研發,目前已經形成了以高檔豬用全價料、濃縮料為核心產品的完善產品體系,產品主要分布山東、江蘇、河北、河南、安徽等地。收購大信集團有利于公司利用其在北方市場的品牌優勢和渠道優勢,進一步加強豬料在北方市場的布局,提升前端料的銷量,促進豬飼料產品的升級,符合公司長期發展戰略。 同時,未來3-5年也是公司生豬養殖業務的發力期,根據發展規劃,2020年生豬出欄量將達到500萬頭。公司生豬養殖業務”公司+農戶“模式下培育的一批專業化的規模養殖戶以及自繁自養模式下的標準化養殖基地,在環保整治加強、散戶逐漸退出市場的背景下,將成為對接公司豬料產品的潛在市場。 公司前端料、動保、養殖業務“三箭齊發”,有望在未來3-5年內打造高水平的豬場服務體系,構建起一體化的生豬養殖產業鏈,充分發揮協同效應。 3.3.禽飼料:行業復蘇回暖,盈利能力底部回升 肉禽、蛋禽的養殖具有規模化程度較高、養殖周期短、模式清晰等特征,養殖戶對飼料質量辨識能力強,因此產品的配方技術、采購優勢、產品精準定位、生產的高效化對于禽料產品的銷售十分關鍵。特別是禽飼料配方近年來發生了很大的變化,可用到配方里的原材料品種越來越多,替代性強。公司有專業的采購及研發團隊,在配方上靈活多變,產品有較強競爭力。 目前公司禽飼料在廣東、湖南、湖北、安徽、江西等重點區域市場完成布局,也都居于區域市場內的技術和產業規領先地位,銷量連續6年保持20%以上的高增長。華南地區以肉鴨飼料為主,華中地區以蛋禽為主,占比超過83%-90%,2017年產能布局充分,新增多條生產線(安徽有20多條,湖南17條線、江西7-8條),山東地區以肉鴨料為主。 2017年,上半年爆發的H7N9流感導致活禽市場整體低迷,肉禽和蛋禽養殖深度虧損,導致上半年禽類存欄持續下降,部分區域存欄降至6-7成,飼料需求大幅減少。在下游禽類養殖低行業低迷的情況下,公司禽飼料銷量同比增長10.4%,毛利額保持穩定增長。公司在禽飼料市場整體低谷期能逆勢增長、搶占市場份額,并保持毛利額的穩定增長,是公司產品和服務核心競爭力優勢的體現。 我們預計,2017年公司禽料產量約445萬噸,其中,蛋禽料200多萬噸,肉鴨200多萬噸,三黃雞飼料(30多萬)+白羽雞飼料(10多萬)合計40-50萬噸。2017年由于雞蛋價格低迷以及山東環保對于肉鴨養殖的清退,導致禽料銷售情況不是很理想。我們預計,2017年公司禽飼料單噸凈利潤只有20多元/噸,實現凈利潤約0.98億元。 17年三季度開始下游養殖業復蘇回暖,禽飼料將恢復更高目標的增長,2018年禽蛋價格反彈(根據農業部雞蛋平均批發價,2017年均價6.95元/公斤,2018年至今均價8.67元/公斤)和山東環保督查暫告段落(根據山東省2017年環保清查任務及進度公布預估)預計2018年,預計禽料產量500萬噸。而養殖盈利能力的恢復,也將帶來公司飼料單噸凈利的回升。 04 深耕動保,迎來加速發展期 長期以來,海大集團在立足飼料領域產品力的基礎上,將公司定位為全方位服務型企業,向養殖戶提供全面的技術服務和養殖解決方案,提供全流程的產品和技術服務支持,不僅與飼料銷售等其他環節密切協同,同時也是公司穩定的利潤來源。動保產品毛利率約50%,凈利率超過20%,預計2017年有望給公司帶來約1億元的凈利潤。當前這一板塊的主要營收來自于水產動保,公司畜禽動保產業已經布局多年,預計未來兩年將有望發力。 4.1.水產動保:長期深耕、積淀深厚 2003年以來,水產動保業務一直是公司全流程服務的重要環節,經過10多年的發展,海大已經形成了完善的“研發-生產-中試-銷售”一整套體系,現旗下有1個研發中心,3個生產基地和1個中試基地,產品覆蓋了魚類、蝦蟹類等多數品類,形成了完整的產品體系,已經成為國內水產動保行業的領軍者。 當前,水產動保市場尚處于培育發展期,總規模約為50-60億元。該行業內缺乏一個相對完善的行業標準和規范,漁藥生產許可證的審批和生產批文號的頒發是由農業部與各省市的獸藥檢測所實施,質量管理則是由各地技術監督執行,而獸藥部門和質檢部門對漁藥質量標準不熟悉,導致市面上品牌數量眾多,產品質量參差不齊,魚目混珠。隨著未來水產養殖規模的進一步擴大,養殖標準的提高、市場對食品安全問題的不斷重視,相關監管措施的完善;水產動保行業市場規模不斷擴大的同時,也將不斷走向規范化,大型企業的規模優勢、技術優勢以及服務優勢將進一步凸顯,預計水產動保行業5年內市場規模可達100億,掌握核心競爭力的大型企業的市場份額將進一步擴大。 按當前海大水產領域的“產品+服務”模式,動保產品主要通過飼料客戶渠道進行銷售,并整合不同板塊針對各地區的養殖模式提供全方位的配套服務。根據公司內部渠道測算,200萬噸水產飼料銷量對應的客戶群體能夠支撐起10億元的動保產品市場,預計公司18年水產料能夠達到300萬噸的銷量,并同步支撐起15億元的動保市場空間。當前海大動保營業額約3.6億元,未來完全能夠基于“產品+服務”的渠道進一步擴大市場占有率。 此外,在當前水產養殖升級、特種水產和高端魚占比不斷提高的背景下,海大集團同樣迎來新的發展機遇。特種水產和高端魚動保市場有兩個特點:第一,市場需求潛力大,由于高端魚和特種水產主要生活在自然水域,人工飼養環境特別是集約化飼養的水產環境,很難完全符合其生態特性的要求,因此高端魚和特種水產在動保防疫上往往有著更高的要求,同時由于養殖品種價值較高,養殖戶有著更高的動保防疫產品支付意愿;第二,高端魚和特種魚品種較多,內部差異性較大,需要針對性的研發的和服務。 針對特種水產和高端魚養殖的現狀,海大集團在特種水產和高端魚動保發展上能夠實現與飼料相同的發展邏輯,通過強大的研發能力每年切入一兩種新增的高端魚動保市場,并依托于長期形成的高水平的服務體系做到細分市場的高份額,維持較高的利潤水平,與特種水產和高端魚飼料業務形成密切協同。 4.2.畜禽動保:探索新模式,增長空間巨大 海大集團自2013年收購和生堂始,就開始在畜禽動保領域的布局,至今已有較長的產品研發、業務整合的積淀期。海林格產品以生化免疫獸藥制品為主,已經具有了偽狂犬病活疫苗(變異株)、豬瘟-偽狂犬病二聯活疫苗、豬流行性腹瀉病毒滅活疫苗(流行株)、基因標記布魯氏菌活疫苗、鴨漿膜炎多聯多價滅活疫苗等多重疫苗產品;和生堂注重中獸藥的開發,研發出了四大豬用中藥散劑、四大禽用口服液等名優產品。當前海大集團已經具有了畜禽動保領域較為完整的產品體系,有力支撐海大畜禽動保業務的擴張。 相比于肉雞養殖領域已經實現了高度的產業化規;覈i養殖未來正進入高速整合發展期,未來養殖百強企業3-5年出欄占有率有望由10%提升至30%,規;B殖場占比不斷擴大,規;B殖長更加注重疫苗防疫效果,對疫苗需求也將加速增長。 當前,根據畜牧獸醫協會,我國動保市場規模約450億元,生物股份、中牧股份、普萊柯等企業在動保市場占據了較大的份額,海大市場規模相對有限,增長空間較大。 2018年海大集團將豬料事業部升級為豬料委員會,統籌生豬養殖業務體系。公司將動保與飼料協同發展,依托飼料業務構建起來的渠道,以動保作為深化豬場服務的重要手段,建立“產品+服務”的模式,提高產品性價比,帶動動保產品銷售。伴隨著豬料業務的快速推進,海大生豬動保也將迎來高速發展期。2018年開始后海大加大在禽畜領域對飼料和動保整合發力,力爭在2020年實現營收10億元。 05 生豬養殖穩步發展 自2015年公司切入生豬養殖領域以來,該項業務一直處于穩步發展之中,是公司未來資本投入的主要領域之一,將與公司的豬料業務形成高效協同。 公司養殖模式上采取“自繁自養”和“公司+農戶”相結合的方式: 在廣西、貴州等地主要采取自繁自養模式,未來也將在北方地區進行推廣。公司打造高標準的規模化養殖基地,具有良好的養殖效率。 在湖南、湖北、廣東等地區主要采取“公司+農戶”模式,培育一批專業化的規模養殖戶,在環保整治加強、散戶逐漸退出市場的背景下,將成為對接公司豬料、動保產品和服務體系的潛在市場,有望復制推廣水產領域的產品+服務領域 短期內,公司仍以生豬規;B殖布局為主,當前已經基本解決了規;i場的土地儲備問題,未來生豬產能將根據規劃逐步落地。同時,公司養殖板塊將在生豬出欄放量的基礎上打通生豬產業鏈,打造“種豬繁育-豬苗供應-飼料生產-生豬養殖-肉品加工”的一體化業務體系。 我們預計2017年養殖盈利約1000多萬左右。截至目前,公司已經在廣東、廣西、湖南、湖北、貴州、山東等地進行了養殖產能布局,自繁自養和“公司+農戶”模式均得到快速擴張。同時,公司與廣西、貴州、陜西等地政府簽署了生豬養殖戰略合作協議,規劃豬場建設項目。18-19年公司養殖板塊以產能布局以及相應的團隊、組織建設為主,預計出欄60-80萬、150萬頭;到2020-2022年開始大規模放量,2022年出欄有望達到500萬頭,2020年后增速才會加快。 06 投資建議 公司是國內水產飼料龍頭企業。2018年魚價高位及消費升級支撐水產料景氣延續,豬料厚積薄發進入成長放量階段,禽料隨著養殖景氣的回升進入恢復性增長階段。2018年公司有望延續穩步增長勢頭。 我們假設,2017-2018年,公司水產料銷量分別為250萬噸、304萬噸,豬飼料銷量分別為165萬噸、265萬噸,禽料銷量分別為445萬噸、500萬噸。我們預計,2017-2019年公司凈利潤為12.02/15.77/19.64億元,同比增長40.48%/31.19%/24.55%,對應EPS分別為0.76/1.00/1.24元/股,三年復合增速約32%。 估值方面,由于飼料企業普遍進行了產業鏈延伸,我們選取飼料業務對利潤貢獻占比較大、比較純正的上市公司做對比。截至2018年3月26日,飼料行業平均市盈率29倍,公司市盈率為31倍。與其他上市公司相比,公司估值略高于行業整體水平。這主要是由市場對公司業績穩健增長給予的溢價。 一是產業角度,其他上市飼料企業,其飼料盈利來源主要為豬飼料、禽飼料,市場對于畜禽料后期產業空間的擔憂壓制了企業的估值。而公司盈利主要來源,水產飼料領域,其下游養殖環節,受魚塘水面面積的影響,在可預見的時間內并不存在規;械内厔。 二是公司公司基于產品力構建起來的核心競爭力,難以被復制。2016年以來,公司遠高于同行的ROE水平就是對公司經營管理能力的最好證明。 上市以來,公司歷史估值(TTM)中樞為34倍市盈率,下限接近20倍市盈率。即使扣除2009-2011年上市初期的高估值階段,2012年以來,公司估值中樞31倍市盈率。 當前股價對應2018年業績估值為24.7倍?紤]到公司最近三年約32%的盈利增速,給予2018年30倍市盈率,目標價30元,維持“買入”評級。 風險提示:自然災害風險;政策風險;戰略合作項目推進不達預期。 。ㄗⅲ何闹袌蟾婀澾x自天風證券研究所已公開發布研究報告,具體報告內容及相關風險提示等詳見完整版報告。) 【關鍵字】:深多數據 全面剖析 海大集團 水產養殖 |

| 重點推薦 |
| |
免責聲明:
1、凡本網注明“來源:水產前沿網”的所有作品,均為水產前沿網合法擁有版權或有權使用的作品,未經本網授權不得轉載、摘編或利用其它方式使用上述作品。已經本網授權使用作品的,應在授權范圍內使用,并注明“來源:水產前沿網”。違反上述聲明者,本網將追究其相關法律責任。
2、凡本網注明“來源:XXX(非水產前沿網)”的作品,均轉載自其它媒體,轉載目的在于傳遞更多信息,并不代表本網贊同其觀點和對其真實性負責。
3、如本網轉載涉及版權等問題,請作者在15天內來電或來函與水產前沿網聯系。聯系方式:020-85595682。
