少女哔哩哔哩视频在线看_今天的高清视频在线观看高清_中文字幕在线免费看线人_天香天堂免费观看电视剧

【塘頭報價】:

對蝦

羅非魚

草魚

加州鱸

生魚

[關閉窗口]
首頁 新聞 獨家 會訊 招聘 對蝦 羅非
PPT 漁病 養殖 種苗 飼料
裝備 供求 直播 海鮮 報價
漁藥大漲價!最高暴漲8000元/噸!
來源:水產前沿 2021-10-24
  文/水產前沿 林貞武

  水產前沿網原創報道,各位養殖戶、經銷商注意!受原料持續高位,目前已有多家水產投入品企業漲價,最高上調8000元/噸!

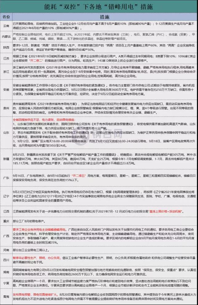
  限電限產,原料產能不足價格暴漲

  據了解,近段時間以來,受上游原料價格高位及產能影響,多個地區錯峰用電,用電輪休,主流工廠產能受限嚴重,市場庫存迅速消化,市場價格指數高位運行。獸藥原料市場表現持續強勢,強力霉素供貨量不足,氟苯尼考漲至745元/kg,同比去年漲幅76.05%,恩諾沙星漲至265元/kg,鹽酸多西環素漲至740元/kg,硫酸新霉素主流工廠釋放停產消息,價格漲至150-160/十億。維生素市場也普遍漲價,目前泛酸鈣漲、生物素漲、B6漲...氨基酸提價,其中維生素A的最高達到290元/公斤,維生素E最高為88元/公斤,維生素B1價格為180元/公斤,葉酸達到320元/公斤。化工原料也呈現持續穩中上漲狀態,截止至10月14日,據國家統計局發布的數據顯示,工業生產者購進價格中,化工原料類價格上漲20.7元%,聚鋁達到3000元/噸,聚丙烯酰胺達到18500元/噸,黃磷一度達到70000元/噸,草甘膦價格從20000多元/噸漲到70000多元/噸。包材方面,生產桶的原料成本也漲了2000元/噸…...


  連鎖反應,漲價潮涉及水產投入品行業

  化工、獸藥原料等持續漲價,漲價潮迅速波及水產行業,多個水產投入品產品涉及其中,給從事其中的企業帶來了很大的壓力。整體來看市場普漲形式或將持續,基礎產能受限,各品類價格趨勢短期內難以改變,水產投入品企業壓力巨大。目前已有個別原料供應商停產或者是漲價,同時部分一線投入品企業也開始漲價了:













一大波動保企業大漲價

  今年原料瘋漲,明年水產投入品要整體漲價

  有網友調侃道:去年的豬肉,前年的蔥,今年的原料要發瘋。進口的沒船,國產的限電,最近朋友圈都是漲價函!一漁藥經銷商表示:“受限電、原料緊缺等原因影響,目前少數企業開始調價,明年水產投入品很可能整體漲價,魚價沒怎么漲,養殖成本卻越來越高,養魚太難了。”由于原料上漲厲害,部分企業開始不做預售了,不接受口頭預定,報價僅以當日詢價為準。珠三角一企業老板補充道:“不僅僅是原料,重點在于停電,現在客戶得先問有沒有貨,再問價格。”



  業界表示,目前原料行情波動較大,原料價格執行一貨一價,企業生產成本居高不下,大多數企業通知明年調整價格,建議養殖戶該備貨還是備點貨。正如廣州某水產科技生物科技有限公司負責人表示:“水產投入品這個行業比較特殊,它不像飼料行業,一年之中可以隨時根據原料價格情況進行調整,一般情況下在年初定完價是不會去調動的,如果原料一直高價運行,2022年年初我們會進行一次調價。”



  據查詢資料以及結合行業人士分析,對于這次漲價,普遍認為:宏觀來看,“雙碳”“雙控”,用電緊張,開工不足,是造成此次原料大面積普漲的主因。生產企業不僅面臨原料短缺的風險,而且企業自身生產也面臨限產、停產風險,供應出現巨大缺口,供需矛盾突出,拉漲市場價格;原料方面,上游生產不暢,生產原料緊缺,原料價格不斷上漲,推高生產成本,為保利潤,企業調高產品出廠價格,成本支撐明顯;需求方面,九、十月份傳統需求旺季,市場采購積極,致供需矛盾更加突出;外貿因素,國外疫情持續,企業生產受到影響,國內產品填補國外缺口,出口旺盛,這在一定程度上加劇了國內獸藥原料藥緊張狀況;此外,出貨好轉,中下游存貨較少,偏向賣方,廠家提價意愿強烈,個別廠家拉漲意圖明顯;最后,買漲不買跌心理急速放大,部分產品出現明顯的搶購現象,惜售情緒顯現,為當前價格上漲推波助瀾。有企業人士表示,只有等限產和限電結束,原料價格才會慢慢往下降,聚丙等化工原料估計年內降幅的可能性小。

  【關鍵字】:漁藥    動保產品    水產養殖
今日新聞:    
見證鄉村產業新未來:2026國際鄉村發展
“中國青蝦第一鎮” 引領標桿!2025江
參小妹鮮食海參榮獲尚普咨詢集團系列市
F3 啟動新一輪全球無魚飼料挑戰賽,旨
深化瓊魯合作,共繪漁業藍圖-2025海南
第七屆中部地區水產飼料實用技術論壇第
BRF Ingredients與Symrise在F3磷蝦(誘
海豚杯籃球賽圓滿落幕,展現行業活力與
最高跌4元/斤!對蝦全線跌價,元旦會漲
鱸價持穩,大魚好市!出魚節奏穩定,養
好潤今年逆勢增長!劉愛民:是因為做對
重磅!益生菌代謝產物可破解水產動物腸
廣東東牧股份董事長關樹龍:12年間,我
11月蝦類月報!臨近節日,羅蝦、斑節蝦
年底催交塘租+還料款,多條特水魚最高
論壇互動:    
[池塘出租] [種苗供求] [企業招聘]
[對蝦養殖] [羅非養殖] [漁病漁藥]
[養殖技術] [飼料營養] [會議直播]
Powered by 中國水產頻道手機版